

硬科技一般是指基于科学发现和技术发明而产生的技术产品、设备和系统,其底层是科学研究支撑的,具有较高技术门槛和技术壁垒,难以被复制和模仿,有明确的应用产品和产业基础,对产业的发展具有较强的引领和支撑作用。
当代,硬科技是指在人工智能、航空航天、生物技术、光电芯片、信息技术、新材料、新能源、智能制造等领域中,以自主研发为主,需要长期研发投入、持续积累形成的高精尖原创技术。
目前我国风险投资产业仍处于快速发展期,且未来还会面临广阔的发展空间与机遇,而下一阶段的主题将围绕高端科技、硬科技领域展开。

芯片类
与主芯片被少量主流产品垄断不同,辅芯片料号量众多,且没有生态依赖,生产也仅需成熟制程,我国厂商有机会在产品和客户两个维度由点及面逐步突破,率先完成国产替代。




智能制造类
商业航天类



新能源类



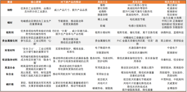
新材料类

人工智能类

